一、纠纷
2003 年非典后,为改善环境,福州市政公司,与政府签订《长乐市城区污水处理厂特许建设经营合同》后,取得特许经营权。
2004 年 10 月 22 日,为履行合同,福州市政公司,设立长乐亚新公司,这一项目公司。
2005 年 3 月 24 日,为取得运营资金,长乐亚新公司,向福州市商业银行五一支行借款,签订了《单位借款合同》。同日,为担保借款,长乐亚新公司,作了质押担保,与福州市商业银行五一支行、福州市政公司、长乐市建设局共同签订《特许经营权质押担保协议》。上述合同签订后,福州市商业银行五一支行,依约向长乐亚新公司发放贷款 3000 万元。
长乐亚新公司于 2007 年 10 月 21 日起,未依约按期足额还本付息。
原告海峡银行五一支行诉至法院,请求:
1、判令被告长乐亚新公司偿还原告借款本金人民币 28714764.43 元以及利息人民币 2142597.6 元,上述利息(包含借款期限内利息、逾期罚息、复利)暂计至 2012 年 8 月 21 日,此后利息按第 300030002005001 号《单位借款合同》之约定计收至借款还清之日止;
2、判令被告长乐亚新公司偿还原告为实现债权而支付的律师代理费人民 123640 元;
3、确认原告与两被告以及长乐市建设局签订的《特许经营权质押担保协议》合法有效,判令拍卖、变卖《特许经营权质押担保协议》项下的质物,同时原告有权以上述质物变现所得优先受偿;
4、判令将长乐市建设局支付给两被告的污水处理服务费优先用于清偿应偿还原告的所有款项;
5、判令被告福州市政公司对被告长乐亚新公司应偿还原告的所有款项承担连带清偿责任;
6、判令上述两被告承担本案诉讼费用。
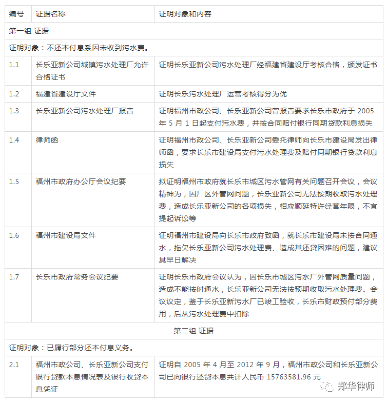
提交证据目录如下:

被告长乐亚新公司辩称,不是不想还钱,是没有收到污水处理费,没钱还。而且借款合同未到期,在已连续多年还贷、尚有提升和持续还贷能力的情况下,原告提前收贷,将对政府工程项目正常运营产生不良影响。
被告福州市政公司辩称,其与被告长乐亚新公司答辩意见一致,此外,长乐市城区污水处理厂特许经营权,并非法定的可以质押的权利,且该特许经营权并未办理质押登记,故原告诉请拍卖、变卖长乐市城区污水处理厂特许经营权,于法无据。
证据目录如下:

审理中,法院认为,被告提交的第一组证明资料,与本案审理的借款合同关系不具有关联性,不能作为认定本案事实的依据。
审理后,福建省福州市中级人民法院于 2013 年 5 月 16 日作出(2012)榕民初字第 661 号民事判决:
一、长乐亚新污水处理有限公司应于本判决生效之日起十日内向福建海峡银行股份有限公司福州五一支行偿还借款本金 28714764.43 元及利息(暂计至 2012 年 8 月 21 日为 2142597.6 元,此后利息按《单位借款合同》的约定计至借款本息还清之日止);
二、长乐亚新污水处理有限公司应于本判决生效之日起十日内向福建海峡银行股份有限公司福州五一支行支付律师代理费人民币 123640 元;
三、福建海峡银行股份有限公司福州五一支行于本判决生效之日起有权直接向长乐市建设局收取应由长乐市建设局支付给长乐亚新污水处理有限公司、福州市政工程有限公司的污水处理服务费,并对该污水处理服务费就本判决第一、二项所确定的债务行使优先受偿权;
四、福州市政工程有限公司对本判决第一、二项确定的债务承担连带清偿责任;
五、驳回福建海峡银行股份有限公司福州五一支行的其他诉讼请求。
宣判后,两被告均提起上诉。福建省高级人民法院于 2013 年 9 月 17 日作出福建省高级人民法院(2013)闽民终字第 870 号民事判决,驳回上诉,维持原判。
二、理由
被告长乐亚新公司,未依约偿还原告借款本金及利息,已构成违约,应向原告偿还借款本金,并支付利息,及实现债权的费用。福州市政公司作为连带责任保证人,应对讼争债务承担连带清偿责任。
1.关于污水处理项目特许经营权能否出质问题
污水处理项目特许经营权,不属于可转让的财产权利,故其质押,实质上系污水处理项目收益权的质押。
污水处理项目收益权,系基于提供污水处理服务,而产生的将来金钱债权,依其性质亦可纳入依法可出质的 “应收账款” 的范畴。因此,污水处理项目收益权,作为特定化的财产权利,可以允许其出质。
2.关于污水处理项目收益权质权的公示问题
污水处理项目收益权质权,应当在中国人民银行征信中心的应收账款质押登记公示系统,进行出质登记,质权才能依法成立。由于本案的质押担保协议签订时,并未有统一的登记公示的规定,故参照当时公路收费权质押登记的规定,由其主管部门进行备案登记。
本案中,长乐市建设局在《特许经营权质押担保协议》上盖章,且协议第七条明确约定 “长乐市建设局同意为原告和福州市政公司办理质押登记出质登记手续”,故可认定讼争污水处理项目的主管部门,已知晓并认可该权利质押情况,有关利害关系人,亦可通过长乐市建设局查询了解讼争污水处理厂的有关权利质押的情况。因此,本案讼争的权利质押已具备公示之要件,质权已设立。
3.关于污水处理项目收益权的质权实现方式问题
污水处理项目收益权,属于将来金钱债权,质权人可请求法院判令,其直接向出质人的债务人收取金钱,并对该金钱行使优先受偿权,故无需采取折价或拍卖、变卖之方式。况且收益权均附有一定之负担,且其经营主体具有特定性,故依其性质亦不宜拍卖、变卖。因此,原告请求将《特许经营权质押担保协议》项下的质物予以拍卖、变卖并行使优先受偿权,不予支持。
根据协议约定,原告海峡银行五一支行,有权直接向长乐市建设局收取污水处理服务费,并对所收取的污水处理服务费行使优先受偿权。
三、结论
三角债情况下,因有担保,海峡银行五一支行的债权受到了较好保护。若欠缺担保,亦可通过代位权,向长乐市建设局主张债权,但却可能遇到执行困难。